
Introduction
This document provides the specification of APIs that can be used to integrate with the TridentCare systems. This APIs are RESTful services for the clients, leveraging cloud technologies.
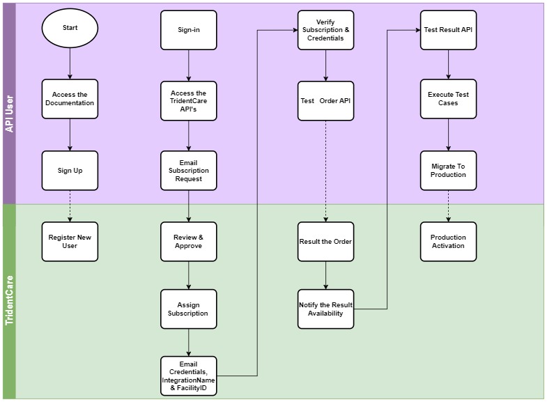
To consume the new API resources, clients must subscribe to the API service by registering on the portal or by emailing TridentCare integration support team at api@tridentcare.com. The API offers the ability to submit new orders, modify or cancel an already submitted order, track the status of the orders and to get the results.
The API service currently supports JSON format.
Developer portal access flow:
